编辑|丰丰
投稿爆料/转载添加 | DNY123-08
“侵权”一直在电商平台对商家的处罚中占着不小的比重,尤其在东南亚,时不时针对仿牌冒牌来一波清扫已经是家常便饭。
最近,东南亚电商观察获悉,从春节前Shopee台湾站就一直在严抓知名卡通、动画IP的版权侵权问题,平台的处罚力度还不小。
与此同时,东南亚各国也在不断收紧假冒商品的监管,对各位电商卖家的经营合规要求愈发严格。(文末扫码进群)
据卖家在社交媒体上发布的信息,Shopee台湾本土店从前段时间开始就在严抓涉及这些关键词的商品:如三丽鸥、草莓熊、史迪仔、卡皮巴拉、哆啦a梦等等。
图源:小红书
确实,这些品名一看就是高风险的侵权类别,也在各大电商平台常规化的监控范围内。但这次,既然有卖家特意提醒,那么也就意味着会是一次集中的打击,有卖家还表示:“被平台检测到会直接冻结账号”。
Shopee在服务条款中明文禁止刊登侵犯他人知识产权的商品、不得发布侵犯他人知识产权的信息,仅从台湾这一个站点来看,平台针对侵权的处罚态度一直就表现得很强硬。
去年4月,Shopee台湾站推出了智慧财产权保护新政,权利人遇侵权,可通过平台提交侵权商品信息及证据发起检举,被判定侵权的卖家,平台实施计分管理:7日内一次侵权记3分,累计高分将触发严厉处罚,如功能限制、账户冻结甚至封禁。
之后,该站点又发布公告,自2024年10月16日起,卖家计分系统会加重违规上架的计分,并依照违规情节给予3计分或6计分。
然而,由于知识产权的许可类型实在复杂,往往导致很多卖家根本不清楚哪些行为算侵权,在不经意间就容易成为被处罚的侵权对象。(文末扫码进群)
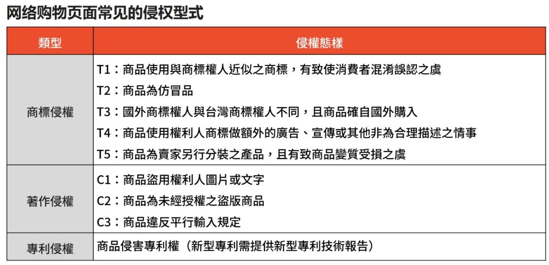
其实,针对这个问题,Shopee早就对侵权范围给出了明确的界定,对于一些常规的违规商家行为也作出了解释:




在上架商品前,卖家可以从三个方面自查:
一是商品来源,是否来自商标权人或其授权的正规渠道购入;
二是商品相关智慧财产权,商品宣传图片、商标使用授权都要检查;
三是检查商品,商品来源或商品销售页面有没有出现以下提到的情况。
这里有几个盲区卖家会在运营过程中忽视,比如即便供应商是正规的品牌授权方,你依然需要确认自己是否获得该品牌的线上销售授权。
曾有东南亚卖家从中国工厂获得某品牌普通授权,他在Lazada跨境店铺进行销售后却被举报处罚,原因是该品牌在东南亚的线上销售权已独家授予另一代理商。
这套触发机制就像电商界的“扫雷游戏”,你永远不知道什么时候点开一颗炸弹,全部崩盘。而且即便不上架品牌产品,白牌也有侵权风险。
最常见的就是擦边,比如在商品名称中使用品牌名称增加搜索曝光,或者使用类似的设计外观引导消费者下单等等。
当然,也有很大一部分卖家清楚侵权的边界,但为了可观的利润,在电商平台严格的处罚重拳下依旧屡禁不止。(文末扫码进群)
建起监管围城
近期,菲律宾国家调查局(NBI)在帕赛市(Pasay City)查获了一批总价值约4,200万比索(约合人民币540万元)的假冒GUCCI奢侈品。这次行动源于GUCCI品牌官方授权代表的投诉,称市场上假冒GUCCI产品数量激增。
在经过详细的调查和准备后,NBI-IPRD突袭了一个窝点,最终成功缴获了1,675件假冒GUCCI商品。
假冒商品损害的不仅仅是品牌声誉,从国家财政的角度上看,是税收漏洞的一大成因,毕竟假冒商品往往与走私、偷税漏税相关联。
根据越南海关总局公布的数据,2024年,海关当局共计侦破近18000起涉及走私、贸易欺诈和假冒商品的案件,查获了总价值超过31.35万亿越南盾(约合12.3亿美元)的非法货物,金额相较上一年暴涨了151.3%,数额惊人。
在对假冒商品的打击上,东南亚国家施以的是“零容忍”的重拳打击,除了执法部门的审查之外,还与头部电商平台“手拉手”形成了监管的合围。
据泰国媒体报道,泰国知识产权部与Lazada、Shopee和TikTok Shop等平台联手,成功暂停了1670件侵权商品的在线销售。
泰国知识产权司司长努萨拉·坎查那库尔女士透露,早在2021年,该部门与Lazada、Shopee和TikTok Shop等主要电商平台签署了关于保护互联网知识产权的谅解备忘录。
这些平台积极响应,暂停了所有侵犯知识产权的产品销售渠道,显著减少了网络平台上的侵权问题。
据统计,2024年打击网络知识产权侵权行为的行动共逮捕了295人,查获了219512件侵权产品,涉及金额达7336万泰铢。
显然,在合规趋势的推动下,东南亚各国政府显著增强了市场监管力度,而随着法律法规的不断完善和执行力度的加强,试图通过投机取巧来获取利益的方式将变得越来越困难!




*转载请与编辑取得联系,未经许可同意,违规转载、复制必究!
特别说明:文章来源于 东南亚电商观察微信公众号,不代表海多客官方立场,内容仅供网友参考学习。对于因本网站内容所引起的纠纷、损失等,海多客均不承担侵权行为的连带责任。我们鼓励读者关注原创内容,以获取更全面的信息。特别感谢原作者的贡献。如需获取更多详细信息,请访问: 查到就冻结!Shopee严打版权侵犯,东南亚各国也上强度?
