投稿爆料/转载添加 | DNY123-04
菲律宾《互联网交易法》(ITA)即将于今年6月正式生效,菲律宾政府明确要求所有电商平台上的卖家都必须完成ITA认证,以确保其业务活动符合最新的法律法规标准。近日,Shopee 菲律宾再次发布通知,要求卖家尽快提交资料。(文末扫码进群)
实际上,此次和去年年底的通知在核心要点上并无二致,均聚焦于提醒卖家在规定时间节点前完成材料提交工作。 Shopee 考虑到卖家收集、整理各类材料需要耗费一定时间,早在去年便建议卖家于 12 月前就将所需资料整理完备并上传至平台。
然而,由于菲律宾ITA增加了新的信息,且部分卖家可能尚未完成资料提交,于是,2月14日,Shopee 再次发布通知,对卖家进行资料提交的相关提醒:
为遵守《互联网交易法》,请立即上传您的 DTI/SEC/CDA 证书、有效的政府身份证、商业电子邮件地址和电话号码,以避免未来店铺受到限制。 DTI:Department of Trade and Industry,即菲律宾贸易工业部。其颁发的证书用于证明企业在贸易和工业领域的合规经营等相关情况。 SEC:Securities and Exchange Commission,指菲律宾证券交易委员会。企业获得 SEC 证书意味着在证券交易及公司运营合规方面达到相应标准。 CDA:Cooperatives Development Authority,是菲律宾合作社发展管理局。CDA 证书是合作社合法运营,并在管理局监管下合规开展业务的证明 。
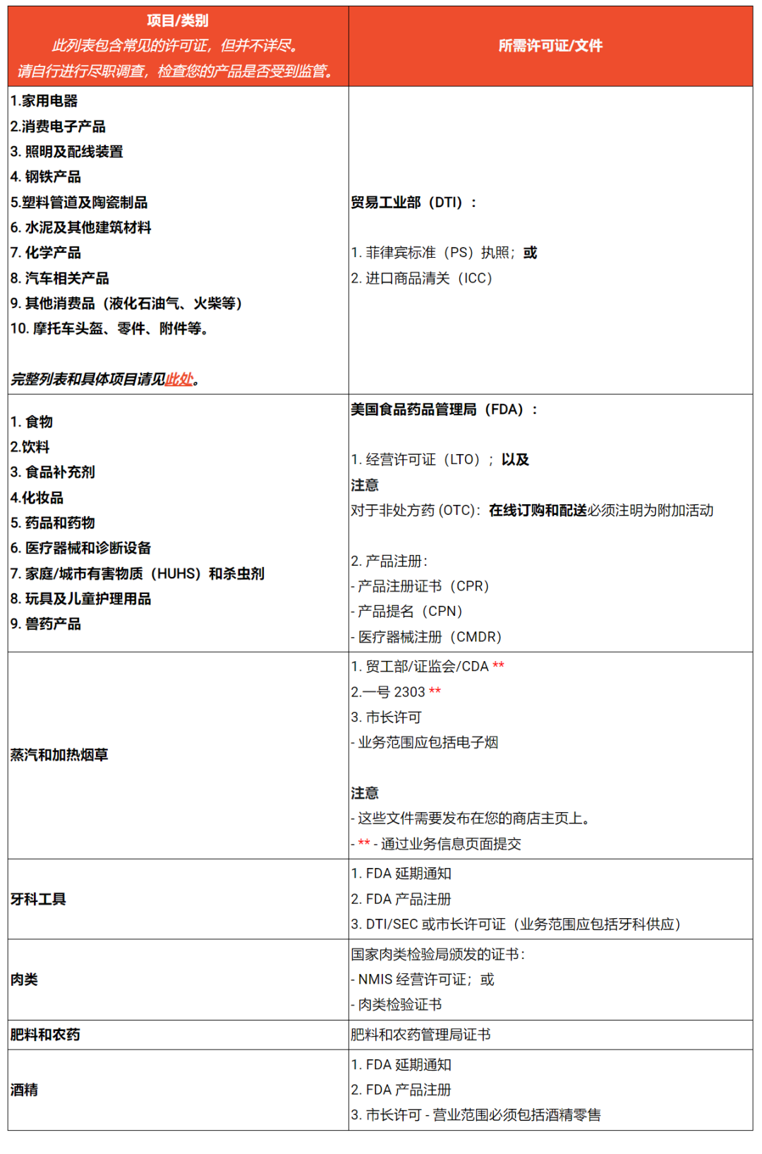
此次与之前资料上传要求有所不同。这次,无论卖家属于何种类型,都需要上传 2303 BIR。 此外,还新增了四项需要上传的信息,分别是: 主要商业文件类型(Primary Business Document Type)、 主要商业文件(Primary Business Document)、 商业电子邮件(Business Email) 和商业电话号码(Business Phone Number )。 通知显示,网络卖家需在 2025 年6月20日前,向电商平台提交以下材料: 1.卖方商业信息和文件 立即使用卖家中心的以下信息更新您的业务信息 注意 对于新卖家:上传您的业务信息和文件,完成卖家注册。 在将文件提交给 Shopee 之前,请确保您的文件有效且是最新的,以避免任何处理问题。 您可以从2 月 20 日起通过 Shopee 应用程序使用相同的必填字段更新您的业务信息。 2、受管制/控制产品的许可证和执照(仅适用于销售这些类别的卖家): 根据 ITA,卖家必须持有必要的许可证才能销售受法律监管的产品。这些法规有助于维持标准,确保市场上销售给消费者的所有产品的安全、可靠。 同样,没有许可证的卖家也将不被允许销售这些受管制的产品。请参阅以下管制物品及其所需许可证的清单。 https://bps.dti.gov.ph/index.php/product-certification/list-of-products-under-mandatory-certification (上下滑动查看) 注意 请确保您的许可证与您提交给Shopee的业务文件相符 💡 提示 到2025 年 3 月准备好这些许可证,以便上传到 Shopee 的系统,以避免将来的上市或购物限制。 了解有关Shopee的禁止和限制政策的更多信息。请复制链接打开:https://seller.shopee.ph/edu/article/698 如果卖家未及时提交可能会面临商品销售受限或下架,店铺信誉受损等风险。因此,卖家应重视资料提交工作,按照要求在 2025 年 6 月 20 日前完成资料上传。 同时,销售受管制产品的卖家,务必在 2025 年 3 月前准备好许可证,以便及时上传到 Shopee 系统,确保店铺正常运营。 其实,不难预想,菲律宾此番收紧ITA填报要求的背后动机。
回顾去年,ACT-CIS 党派众议员埃尔文・图尔福就曾公开批评多家电商平台,指出这些平台上存在销售不符合标准的小家电的现象。(文末扫码进群) 这些中国进口家电的大量涌入,对菲律宾本土制造业造成了不小的冲击,近 30 万工人的就业面临威胁,因此规范电商平台销售已刻不容缓。 与此同时,菲律宾国内假冒伪劣商品问题十分严峻。去年 11 月 27 日,菲律宾海关局在 168 购物中心的仓库内,查获了价值高达 70 亿比索的假冒品牌商品,涉及众多国际知名品牌。 这些假冒伪劣商品不仅损害了消费者的权益,还严重扰乱了市场的正常秩序。 菲律宾财政部最新发布的数据显示,税务局所征得的税收对于整个国家财政来说至关重要,通常占据了国家总收入的大约80%份额。 以电子烟市场为例,上个月,菲律宾国内税务局(BIR)局长罗密欧・卢马吉宣布,2025 年第一季度将加大对非法电子烟进口商和经销商的打击力度。 尽管部分零售商表面上展示的是合规产品,但暗地里仍存在藏匿并销售非法电子烟的情况。 根据 BIR 的数据,2024 年该局共查获 56 万个电子烟产品,涉及税款约 4.15 亿比索(约合 7,300 万美元)。此外,BIR 还计划进一步扩大对在线电子烟卖家的监管范围。 自 2024 年菲律宾通过针对数字服务提供商征税的新法律后,BIR 便表示会加强对未按规定报税的线上零售商的审查。 2024 年 BIR 超额完成了税收目标,总税收收入达到 2.86 万亿比索,超出预定目标 2.84 万亿比索。 而 2025 年,BIR 的税收目标更是提升至 3.232 万亿比索,同比增长 13%,这使得加强税收监管变得更为关键。 综合来看,菲律宾推行严格ITA政策,旨在规范电商市场、保障消费者权益、维护市场竞争、保护本土制造业、稳定财政收入。 此前,我们已针对 Shopee 菲律宾 ITA 相关内容以及菲律宾政府的动机撰写过多篇分析文章,感兴趣的卖家可点击链接查看:菲律宾ITA专题




(以上清单仅展示了部分产品,受到管制的产品高达109类,具体请参考下图及链接:

*信息来源:Shopee;manilatimes; Politiko
*转载请与编辑取得联系,未经许可同意,违规转载、复制必究!
特别说明:文章来源于 东南亚电商观察微信公众号,不代表海多客官方立场,内容仅供网友参考学习。对于因本网站内容所引起的纠纷、损失等,海多客均不承担侵权行为的连带责任。我们鼓励读者关注原创内容,以获取更全面的信息。特别感谢原作者的贡献。如需获取更多详细信息,请访问: Shopee菲律宾ITA四项更新,强制上百品类!卖家时间告急
