亚马逊将首次
向中国税务机关按季度报送相关交易信息!
01
亚马逊正式启动对中国卖家的涉税信息报送
继沃尔玛、SHEIN、全球速卖通及Shopee等平台相继发布涉税申报公告后,亚马逊也通过卖家后台正式发布通知。
10月13日,亚马逊正式向卖家发布关于“涉税信息报送”的通知,明确将按季度向中国税务机关报送中国卖家的身份与收入信息。
首次报送将于10月31日前完成,数据涵盖2025年7月至9月的交易。

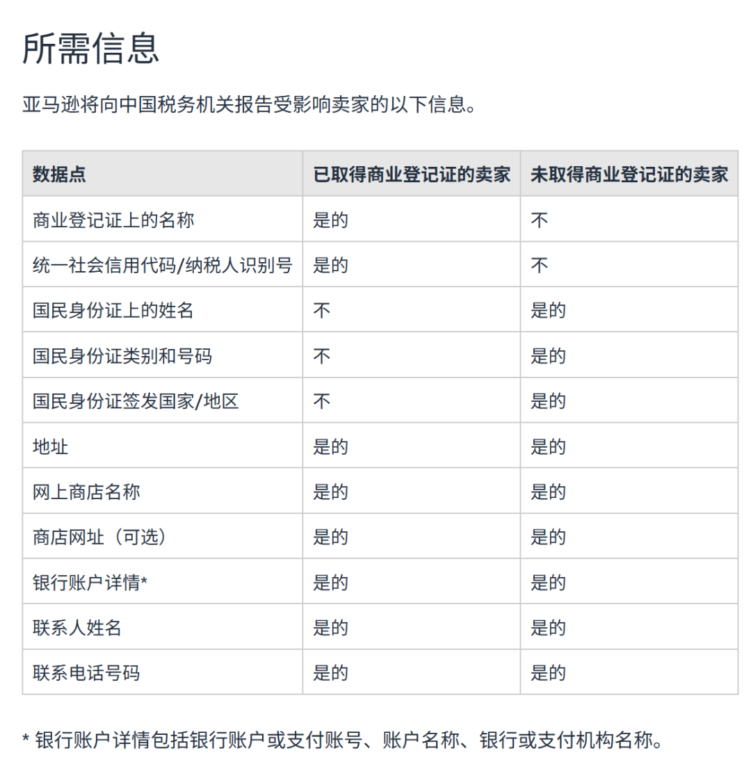
图源:亚马逊截图
报送内容包含两类核心信息:
一是身份信息:企业卖家需提供名称及统一社会信用代码,个人卖家需提供姓名及身份证号;
二是经营信息:涵盖交易数量、收入、支付给平台的佣金及服务费等。
通知特别提到,卖家无需额外操作,平台将自动完成报送,仅需确保后台“必填信息”完整准确即可。
此通知一出,迅速掀起波澜,卖家们围绕财税、合规、成本等问题争论不休,热度持续攀升。
有卖家表示喜忧参半,税务信息透明化能推动行业告别“捞一把就跑”的乱象,长期利于合规卖家发展,但也担忧中小卖家被迫承担更高合规成本:“大卖有专业会计处理,小卖只能硬着头皮走正规化,步骤繁琐还可能压缩利润”。
最困惑的当属0申报、未开公账的这部分卖家群体,“季度提款超30万该怎么报税”“工厂不给发票能否合规”……
多数个人及小卖家卡在怎么做合规上,具体操作成为最大的问题……
02
政策核心要点解读:关乎每一位卖家
既如此,跨境知道就这项政策来进行详细解读:
1.影响对象
在亚马逊任一站点向客户销售商品、服务或无形商品的所有中国卖家。
2.报送信息
亚马逊将进行首次季度信息报送范围涵盖2025年7月至9月期间的信息。
该信息报送将包含:
1、身份信息:
个人身份证号或企业统一社会信用代码等。
2、交易数据:
销售额、退款、净收入、订单量。
3、时间范围:
首次(2025年7-9月)在10月31日前报送,之后常规为每季度结束后的次月报送(每年1、4、7、10月)。

值得注意的是,报送的是净收入,即总销售额减去退款金额,而不包括广告费、物流头程等运营成本。这一点对卖家的财税核对至关重要。
而最容易被忽略的是:
10月份首次报送的,是7–9月的数据,并非从10月1日才开始统计。换句话说,如果你第三季度的营收已触发纳税条件,报送数据将成为税务稽查的直接依据。
哪些亚马逊站点已被纳入“备案/报送”范围?
亚马逊已有约20个站点完成备案。
具体站点包括阿联酋站、加拿大站、日本站、英国站、比利时站、巴西站、墨西哥站、土耳其站、德国站、埃及站、西班牙站、法国站、爱尔兰站、印度站、意大利站、荷兰站、波兰站、沙特站、瑞典站、新加坡站。平台信息包括平台名称、平台企业名称、平台企业统一社会信用代码(纳税人识别号)、运营开始时间、运营结束时间。

建议卖家以自己店铺所在站点为准、到电子税务局查询备案主体信息以确认该站点是否已备案。
这是不是意味着所有收入都会被“看光”?
实际情况是:平台报送的是总体数据,不是每一笔订单的买家信息。
但对于卖家来说,关键在于——你的店铺收入、支付流水、海关申报这三组数据,必须能对得上。如果出现明显不一致,就会被系统标记为高风险商户。
新规生效之后,情况与之前有哪些重大改变?
《规定》生效后,最大的改变是信息透明度的显著提升和平台在税收征管中的角色转变:

哪些卖家最危险?
长期使用个人账户收款的卖家:过去通过个人银行卡、微信、支付宝等收取货款,未进行规范的企业账务处理的卖家,其资金流水将直接暴露,面临补税和罚款的风险最高。
“零申报”或”低申报”的卖家:实际经营收入远超申报收入,或长期进行零申报的卖家,在数据透明化后,其申报数据与平台报送数据将形成巨大差异,容易被税务机关锁定。
无票采购的卖家:无法提供合法有效进项发票,导致成本无法核实,利润虚高的卖家。
夫妻店、小微个体户:这类卖家往往财务管理不规范,更容易在新的监管环境下暴露问题。
高利润、高流水但合规意识弱的卖家:利润空间大但税务规划和合规操作不足的卖家,一旦被查,补税金额和罚款会非常高。
不配合申报会怎样?
政策出台后,总有卖家抱着侥幸心理,但这次真的不一样。
根据国务院令第810号,平台如果不报、瞒报或拒报涉税信息,面临最高50万元罚款,情节严重者责令停业整顿。更重要的是,这个责任不只在平台,卖家如果提供虚假信息,同样要承担法律责任。
罚款还只是经济损失,还会信用惩戒。未报或拒报行为将被纳入纳税信用评价系统,并可能对外公示。这会直接影响企业的贷款、招投标、业务合作等方面。
更严重的是业务中断风险。一旦被税务机关标记为高风险商户,可能面临:
·平台限制提现,冻结店铺资金;
·支付机构暂停收款服务;
·银行账户被监管,影响正常经营。
对于依赖现金流的跨境电商来说,这种风险是致命的。
03
常见问题解答
Q1:平台内店铺在政策实施后注销了,平台企业是否需要报送店铺经营者的涉税信息?
需要报送。如果注销时间在2025年7月1日至9月30日期间,平台需补充报送注销当日至7月1日的收入信息。
Q2:平台报送的涉税信息是否会直接导致卖家被征税?
平台报送信息是税务机关进行风险识别和精准征管的依据,但并非直接征税。卖家仍需依法进行纳税申报。平台报送信息将帮助税务机关更全面地掌握卖家的收入情况,提高税务核查的准确性。
Q3:支付机构在其中扮演什么角色?
很多卖家关心:连连支付、PingPong这些第三方支付平台,会不会也向税务局报送涉税信息?
目前的政策是:第三方支付平台不直接承担向税务机关报送数据的责任,这个责任在电商平台(如亚马逊、SHEIN)身上。
但支付机构的角色变了,将与平台数据将形成交叉验证——它们需要配合平台核验交易信息真实性,确保资金来源可追溯,进一步提升透明度。
这意味着:
支付机构会加强身份认证,要求补齐税务登记信息;可能会对异常流水(如大额进出、频繁拆分)进行预警;配合建立”平台数据+银行流水+纳税申报”的三重比对机制。
04
跨境电商步入全面合规时代
10月31日的申报截止日期越来越近,这不是某个平台的单独动作,而是中国跨境电商行业进入“合规强监管时代”的标志性事件。
新规实施后,所有在平台上通过营业执照或个人身份获得收入的卖家信息将进入税务系统的视野。这标志着,中国卖家在亚马逊上的经营数据,将首次被平台系统性地、批量地呈现在国家税务机关面前。
当亚马逊、SHEIN、TikTok这些平台开始按季度向税务机关“交账”,当金税四期系统可以实时比对你的店铺数据、银行流水、海关申报,我们不得不承认:跨境电商的野蛮生长期,确实结束了。
合规不再是一种选择,而是生存和发展的必由之路。那些提前准备、主动调整的卖家,会在这轮洗牌中获得更多机会。
今日推荐
先拿EIN店铺来讲,美国EIN店铺一般是纯本土化配置:美国公户+美国本地法仁+美国网络环境。所以账号不存在任何报送的可能。
同时EIN店铺自身优势大,权重高不容易挂号,权限大能卖农药杀虫剂高利润类目,非常稳定适合用来做大号。关于EIN店铺怎样炼成的可以看这篇科普:不怕封号扫号/永久使用的 EIN 店铺是怎样炼成的(对同行也不保密,包你学不会)
法仁层面:寻找当地有稳定工作的基层,我们强制要求法人和卖家每月一次视频会议;
流程层面:我们用自己的美国公司和法人签合同,确保整个链路没有任何风险;
本地化层面:我们采用美国独立办公司方案,每一个店铺配置美国本土采购的电脑,放到我们租的办公室独立宽带远程操控运营。
直接用行业好评说话:

自从亚马逊确定报税,EIN店铺的需求量在暴涨,跨境知道预测接下来整个市场的需求量会增长20%~50%。但是为了帮助更多卖家在剩下的半个月中做好调整,跨境连夜找到法仁团队商量,必须增加产能

但因为需求暴涨导致现在高质量法仁难找,成本也在不可避免地提高,很快会涨价,但我们也不想被说坐地起价。
所以今天决定把所有的10套库存账号都放出去,只要今天预定,账号按原价给到各位!
特别说明:文章来源于 跨境知道 微信公众号,不代表海多客官方立场,内容仅供网友参考学习。对于因本网站内容所引起的纠纷、损失等,海多客均不承担侵权行为的连带责任。我们鼓励读者关注原创内容,以获取更全面的信息。特别感谢原作者的贡献。如需获取更多详细信息,请访问:不报就罚?一文读懂“平台涉税信息报送”新规
