序
千亿出口规模下,合规误判成出海主要风险。
2023年中国新能源电池出口持续增长,动力电池与储能电池凭借技术迭代优势,成为外贸“新三样”核心增长引擎。
但行业合规风险触目惊心:中国化学与物理电源行业协会数据显示,2023年锂电池出口中约15%因认证问题被退运,直接造成超20亿元经济损失,各类合规疏漏已成为锂电池企业出海的重要阻碍。
出海实践中,企业核心困惑集中于两点:国际通用合规标准与各国细分要求的衔接逻辑;预算有限情况下,如何实现合规成本与市场收益的平衡。
本文将梳理新能源电池出海的国际合规要求、理清认证优先级,并拆解欧美成熟市场及新兴市场所需的资质认证,提供不同规模企业的合规实施方案。
本文要点
新能源电池出海合规的核心框架是“基础准入+市场适配”的递进关系:国际通用合规解决产品全球流通的底层资格,各国细分合规满足终端市场的销售要求,二者不可替代、顺序不可颠倒。
需要说明的是,这一划分是基于实践逻辑的简化理解,随着全球规则协同深化,部分国际通用标准(如碳足迹核算方法)正逐渐成为特定市场的准入前提,形成“基础准入-市场适配-全球协同”的动态体系。
1-1 国际通用资质认证
新能源电池出海必备项
Globally Generally Applicable Recognized Certification
国际通用合规是打通物流链路、降低认证成本的前提,属于出海必备项:
-
UN38.3测试:
UN38.3是联合国针对锂电池运输制定的强制性安全测试标准,通过模拟运输中极端环境(低压、温度、振动、冲击等)的8项核心测试,验证电池在运输过程中不会发生起火、爆炸、泄漏等危险,是锂电池全球空运、海运的必备基础文件。
正规货代、船公司或航空公司订舱时必查该报告,未取得者无法办理出口运输手续,更无法完成跨境物流流程。
-
IECEE-CB认证:
IECEE-CB认证是国际电工委员会电工产品合格测试与认证组织(IECEE)建立的全球性电工产品安全测试互认认证,核心逻辑是“一次测试、多国互认”。
企业依据IEC国际标准完成一次测试,获得的CB测试证书和报告,可被全球50多个成员国的认证机构认可,无需重复测试即可转换为目标市场的本土认证,是电工产品跨境出口的 “国际通行证”。
1-2 各国资质认证要求
不可替代的合规补充
National Qualification Certification Requirements
本地合规要求是各国基于安全、环保、产业保护等需求制定的专属要求,覆盖认证标准、物质管控、供应链规范、区域适配等多个维度,直接关乎“产品能否在目标市场合法销售”。

如表格所示,这些本地化的合规要求是国际通用合规的必要补充,且无法相互替代。任何一项的缺失或疏漏,都可能导致产品在运输、清关或销售环节受阻,造成直接的商业损失。因此,企业必须针对目标市场,进行精准的合规布局。
1-3 建立合规体系的优先级
优先国际通用认证,再布局目的国认证
The Priority of Establishing a Compliance System
基于上述两类合规要求的属性,建议企业优先完成UN38.3测试与IECEE-CB认证这两项基础通用要求,再根据目标市场的优先级,逐步补充当地强制认证。
这一顺序的优势在于:
-
成本层面:CB认证的全球互认机制,能为后续申请多国认证显著减少重复测试成本;
-
风险层面:首先确保运输合规,可以从根本上避免因港口扣押造成的直接损失与连锁风险;
-
效率层面:通用认证的周期相对固定,完成后再规划本地认证,能让整体时间表更可控。
若颠倒顺序,可能因重复测试、流程冲突而延误整体进度,从而错失关键的市场进入窗口期。
不同市场的合规体系差异显著,对中国新能源电池企业而言,应基于市场容量、准入门槛、利润空间进行精准布局,聚焦核心要求而非全面覆盖。
2-1 欧美成熟市场
合规壁垒高,收益天花板高
Mature European and American Markets: High Compliance Barriers, High Revenue Ceilings
欧美成熟市场是中国动力电池、储能电池出口的核心营收来源,合规要求严苛但市场容量大、附加值高,是头部企业必争之地,也是中小企业站稳脚跟后的攻坚方向。
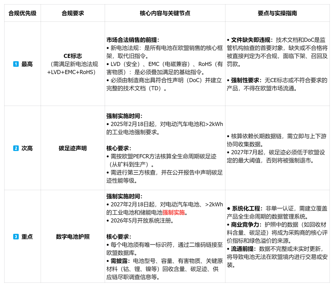
欧盟是全球新能源电池合规规则的引领者,合规要求贯穿原材料采购、生产制造、流通销售到回收利用全链条。
2024-2027年以《新电池法规》(Regulation (EU) 2023/1542)为核心的多项新规密集落地,堪称“史上最严”。

欧洲新能源电池合规要求、优先级与实施要点
主要风险点
-
供应链尽职调查:2025年起,年营业额超4000万欧元的企业需对钴、镍等关键矿产开展人权与环境尽职调查,建立全链条溯源体系,违规罚款最高可达年营收一定比例;
-
中小企业豁免:年营收<4000万欧元企业可豁免尽职调查,但CE标志相关要求、碳足迹声明等基础合规项无豁免空间;
-
碳足迹限值:2027年7月起,动力电池碳足迹需满足欧盟强制阈值,未达标产品将被清出市场。
市场价值
美国是中国储能电池出口的核心市场之一,采用“联邦法规+州级政策”双层监管体系,州级特殊要求是主要合规风险点:

美国新能源电池合规要求及执行要点
关键执行细节
-
UL认证周期与成本:根据产品类型以及复杂度,认证周期通常需要数月,无固定有效期,但需定期接受工厂审查以维持资质;
-
辅助合规要求:带无线通信功能的智能电池需补充FCC电磁兼容认证,钴、锂等原材料需提供清晰的供应链溯源文件。
市场价值与挑战
2-2 高潜力新兴市场
战略跳板与产能腹地
High-Potential Emerging Markets: Strategic Springboards and Production Hinterlands
以东南亚国家(如印尼、泰国、越南、马来西亚)为代表的新兴市场正处于新能源政策的密集红利期与需求爆发前夜,其合规框架通常以国际互认(如CB体系)为基础,并叠加本地化产业政策。

比亚迪泰国工厂实景图
来源:有驾
这使其成为中小企业验证产品、建立海外运营能力的首选赛道,同时也是头部企业优化供应链、进行区域产能布局的战略腹地。
核心合规框架与策略要点
-
准入路径:普遍认可IECEE-CB测试报告,企业可凭IECC-CB报告向目标国监管机构申请本地注册或型式批准,实现快速准入,初始合规成本与周期远低于欧美。
-
政策红利条件:泰国、印尼等国要求一定比例零部件本地化率,达标企业可享受关税减免(最低至0关税)、3-5年企业所得税免税等优惠;
-
特别提醒:需关注国别差异,例如新加坡对储能系统的严格消防认证,越南、马来西亚对项目的环境影响评估(EIA)要求,均可能成为项目落地或产品销售的关键节点。
市场定位与长期价值
合规绝非“盲目买证”,而是基于企业资源与市场目标的战略投资。为实现性价比最大化,企业可遵循以下“框架-路径-风控”的实施逻辑。
3-1 通用决策框架
三级合规推进顺序
General Decision-Making Framework: Three-Level Compliance Promotion Sequence
无论企业规模大小,出海合规都应遵循由基础到特定、由广及专的推进顺序:
第一级:基础准入项
-
解决“能否出海运输”与“测试能否全球互认”。
-
优先完成UN38.3测试(运输强制)与IECEE-CB认证(多国互认)。
第二级:高价值市场项
-
攻克主力市场的销售准入。
-
根据主要目标国,集中资源完成欧盟CE标志相关要求或美国UL系列认证。
第三级:区域补充项
-
满足特定区域的附加要求,实现深度渗透。
-
补充如加州CARB注册、东南亚本地化认证、欧盟数字电池护照等
3-2 分层实施路径
中小企业的轻量化方案
Hierarchical Implementation Path: Lightweight Solutions for Small and Medium-sized Enterprises
基于上述框架,资源有限的中小企业可采用“先易后难、由点及面”的聚焦策略。
可将东南亚等新兴市场作为出海首站,利用CB互认快速完成本地注册,以最低成本验证产品、积累海外运营经验,建立初步订单基础。
认证组合:配置“最小必要认证包”
-
全球基础包:UN38.3+CB认证,建立全球化基础。
-
区域启动包(按需选配):
-
东南亚:CB+本地注册/型式批准,满足本地化率以获取税收优惠。
-
欧盟试水:CE标志核心要求+启动碳足迹数据收集。
-
美国探索:聚焦UL核心安全测试(如UL 2054)。
-
结语
以合规为桥,铸全球产业新标杆
Building Global Industrial Benchmarks Through Compliance
合规
不是“被动遵守”,而是“主动布局”
不是“成本消耗”,而是“价值投资”
不是“个体行为”,而是“产业担当”
在全球能源转型的浪潮中,中国新能源电池企业唯有以合规为桥,将规则要求转化为技术优势、将区域适配转化为全球协同、将企业布局转化为产业责任,才能真正摆脱规则追随者的身份,成为全球新能源产业规则的参与者、制定者与引领者。
从“中国制造”到“全球智造”,从“规模领先”到“价值引领”,合规是这条进阶之路上最坚实的基石。未来,唯有坚守合规底线、深耕合规价值、引领合规趋势的企业,才能在全球市场的竞争中屹立不倒,共同铸就中国电池产业的全球新标杆
往期回顾
|
01 |
|
02 |
|
03 |
|
04 |
特别说明:文章来源于 希海跨境 微信公众号,不代表海多客官方立场,内容仅供网友参考学习。对于因本网站内容所引起的纠纷、损失等,海多客均不承担侵权行为的连带责任。我们鼓励读者关注原创内容,以获取更全面的信息。特别感谢原作者的贡献。如需获取更多详细信息,请访问:【干货】新能源电池出海合规战略:国际合规要求与各国认证落地指南
